


廣州12345政務服務便民熱線是市人民政府設立的由12345電話以及配套設置的微信、網站等互聯網服務渠道共同組成的24小時公共服務平臺。
廣州12345政府服務熱線受理中心負責廣州12345政務服務便民熱線的日常運行管理工作。區人民政府、市人民政府各部門以及法律法規授權具有管理公共事務職能的市直屬事業單位為熱線事項的承辦單位,負責辦理熱線事項。中央駐穗行政機關、人民團體、社會組織以及承擔公共服務職能的國有企業可以參與熱線事項辦理。
一、熱線服務范圍
使用熱線的自然人、法人或者其他組織(以下統稱訴求人)可以就本市行政區域內的行政管理或者公共服務反映非緊急的咨詢、求助、投訴、舉報和意見建議等事項。
下列事項實行分類處理:
(一)應當通過110、119、120、122等緊急服務熱線處理的,轉接或者指引訴求人撥打相應專線;
(二)已經或者依法應當通過訴訟、仲裁、行政裁決、紀檢監察、行政復議、政府信息公開等法定途徑和已進入信訪程序辦理的,告知訴求人相應反映渠道;
(三)屬于黨委、人大、政協、軍隊職責范圍的,告知訴求人向相關單位反映;
(四)正在辦理的,告知訴求人辦理進展情況;
(五)涉及國家秘密、商業秘密、個人隱私的,向訴求人做好解釋工作。
二、辦理期限
咨詢類熱線事項:自收到事項次日起2個工作日內辦理并回復訴求人。
非咨詢類熱線事項:自收到事項次日起10個工作日內辦理并回復訴求人。
承辦單位反饋辦理情況前,訴求人向熱線反映新情況的,市熱線工作機構應當告知承辦單位。承辦單位認為直接影響熱線事項辦理的,應當向訴求人說明情況,辦理期限重新計算。因發生自然災害等不可抗力情形的,市熱線工作機構應當向訴求人說明情況,辦理期限視情形進行調整。
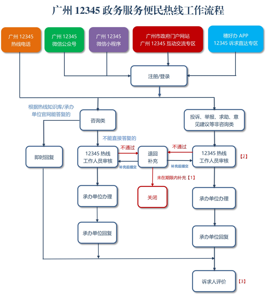
三、工作流程

補充說明:
【1】熱線對訴求人通過電話渠道反映的訴求,經審核需要訴求人補充信息方可處理的,應當聯系訴求人并一次性告知需要補充的內容。熱線3次電話聯系(每次至少間隔15分鐘)訴求人均未接聽、訴求人拒絕補充或者補充后仍不符合要求的,熱線注明情況后結束工單。熱線對訴求人通過政府網站、政務新媒體等網絡渠道反映的訴求,經審核需要訴求人補充信息方可處理的,應當一次性向訴求人發送補充信息通知,訴求人應當自收到通知之日起3個自然日內補充,訴求人逾期未補充或者補充1次后仍不符合要求的,熱線注明情況后結束工單。
【2】熱線中心對熱線工單進行分類辦理,咨詢類工單不能直接答復的,應當自登記工單之日起1個工作日內轉派至承辦單位辦理;投訴、舉報、求助和意見建議等非咨詢類工單,應當自登記工單之日起1個工作日內轉派至承辦單位辦理。
【3】工單辦理審核通過后24小時內,熱線向訴求人提供滿意度評價渠道,由訴求人在收到評價通知信息之日起5個自然日內進行評價。評價為不滿意、非常不滿意的,熱線通過電話、短信或互聯網等方式回訪,并記錄回訪情況。
四、參與渠道及使用方法
(一)電話渠道
12345(廣州市內撥打),外地號碼請撥020-12345。
(二)微信公眾號渠道
微信搜索“廣州12345”,進入微信公眾號。
(三)微信小程序渠道
微信搜索“廣州12345”,進入微信小程序。
(四)網站渠道
網頁登錄廣州市政府門戶網站互動交流欄目“廣州12345政務服務便民熱線”(http://www.maasleo.com/hdjl/index.html)。
(五)“穗好辦”APP渠道
登錄“穗好辦”APP,進入“12345訴求直達”專區。
五、辦理狀態釋義
“待完善”:事項要素不全,需要補充。經12345工作人員審核訴求人提交的訴求時,認為需要補充信息的,將退回訴求人并發送短信或通過“廣州12345”微信公眾號提醒及時補充。
“已失效”:超過3個自然日仍未按提示補充信息并重新提交的工單事項,逾期不作補充,事項將自動關閉。
“辦理中”:事項已轉派至相應承辦單位辦理中。
“已辦結”:事項已由承辦單位辦理完結,且12345熱線人員審核通過。
“未評價”:訴求人未在規定時間內給予滿意度評價。
“已評價”:訴求人在規定時間內完成滿意度評價。

廣州12345微信公眾號

廣州12345微信小程序

穗好辦APP
關注 · 廣州政府網